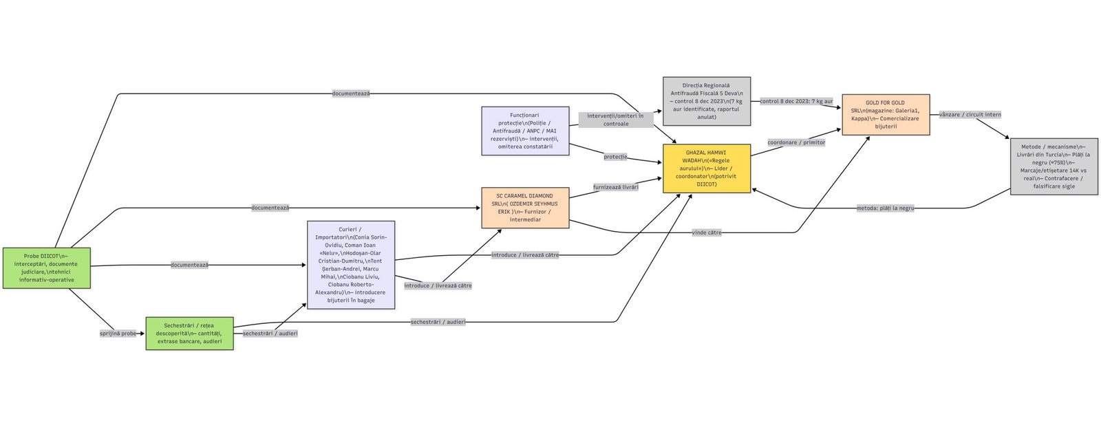
Zilele trecute, procurorii DIICOT au descoperit o rețea complexă de corupție, contrabandă și protecție instituțională. Ceea ce părea, la prima vedere, o simplă afacere cu bijuterii, s-a dovedit a fi o operațiune de amploare, bine unsă, în care aurul, mita și influența s-au împletit cu funcții publice și grade de poliție. Dosarul DIICOT, devenit acum public, scoate la lumină o lume în care loialitatea se cumpără cu bani și aur, iar legea se oprește la ușa prietenilor din sistem – de la polițiști și funcționari antifraudă, până la inspectori ANPC și rezerviști MAI. Continuăm și azi operațiunea care a pus pe butuci, pe lângă o grupare infracțională, specializată în trafic de aur, spălare de bani și evaziune fiscală, o serie întreagă de cariere publice.
Gruparea infracțională s-a cristalizat în jurul societății comerciale GOLD FOR GOLD SRL din Timișoara. Firma, care are ca obiect de activitate comercializarea de bijuterii din metale prețioase, este coordonată de președintele Ligii arabilor sirieni din România, GHAZAL HAMWI WADAH, regele neîncoronat al aurului din Banat. Așa cum rezultă din ancheta DIICOT, bijuteriile au fost introduse, în mod ilegal, din Turcia în România, prin eludarea prevederilor legale. Chiar și așa, multe dintre metalele prețioase, care în documente figurau cu o puritate de 14 karate, dar în realitate erau mai slabe, au fost contrafăcute, deși purtau sigla firmelor Cartier, Versace etc.
Pe acte, din primele verificări a reieșit că, pentru o aparență de legalitate, o parte din bijuterii au fost achizitionate prin intermediul SC CARAMEL DIAMOND SRL Timișoara, deținută de cetățeanul turc OZDEMIR SEYHMUS ERIK, rezident în România. Doar că, aproximativ 75% din cantitatea preluată (3-4 kg lunar) a fost achiziționată, fără documente legale, prin plăți la negru. Prin tehnici informativ-operative, procurorii antimafia au reușit să probeze faptul bijuteriile au fost livrate lui GHAZAL HAMWI WADAH, atât personal de OZDEMIR SEYHMUS ERIK, cât și de alți curieri ai turcului.
De asemenea, în funcție de cerere, DIICOT a mai stabilit că numitul GHAZAL HAMWI WADAH a achiziționat bijuterii din metale prețioase și de la cetățenii români Conia Sorin-Ovidiu, Coman Ioan zis „Nelư “, Hodoșan-Olar Cristian-Dumitru, Tent Serban-Andrei, Marcu Mihai, Ciobanu Liviu și Ciobanu Roberto-Alexandru, pe care le-au introdus în România, disimulate în bagajele personale, fără a le declara la autoritățile vamale. Cu timpul, suspiciunile anchetatorilor, cu privire la deținerea și comercializarea unor cantități de metale prețioase (bijuterii), au fost confirmate informativ, în urma unui control efectuat de Directia Regională Antifraudă Fiscală 5 Deva, în data 8 decembrie 2023, la cele două puncte de lucru ale societății GOLD FOR GOLD S.R.L. Timișoara.
Atunci, la cele două magazine (Galeria 1 și Kappa) au fost identificate cantități nedeclarate de aur, în greutate totală de 7 kg, care însă NU au fost consemnate în raportul de control, ca urmare a intervențiilor realizate de GHAZAL HAMWI WADAH. Și asta s-a întâmplat, spune DIICOT, tocmai pentru că, în timp, sirianul a reușit să creeze și să fidelizeze, în jurul său, o adevărată agentură de funcționari ai statului român, toți angajați în instituții cu atribuții de control. Și așa au intrat în horă, rând pe rând:
- Direcția Regională Antifraudă Fiscală 5 Deva: PINTICAN IOAN-GABRIEL, DUCA ILEANA, CONSTANTIN RALUCA-IOANA și VASIU MONICA.
- Autoritatea Națională pentru Protecția Consumatorilor (ANPC Timis): IEVUTA GHEORGHE-MIRCEA, DAMȘA IASMINA-CRISTINA și PERVESCU DAN-CRISTIAN.
- Inspectoratul de Poliție Timiș: IANĂȘ MIHAIELA-MARIOARA (fostă SCORNEA, șefă Serviciului Judetean Anticoruptie Timiș),
- BOLBOS FLORIN-MIRCEA (adjunct al IPJ Timiș), STĂNCIULESCU COSMIN-MARIAN (șef birou SICE), BORUGĂ MIHAELA-GEORGETA (ofițer specialist în cadrul Biroului de investigații complexe din cadrul Serviciului de Investigare a Criminalității Economice).
- Rezerviști MAI: CAZMIR CONSTANTIN-PETRICĂ și NIȚĂ GHEORGHE, foste cadre ale SICE, plus CRĂCIUNESCU NICUȘOR-MARCEL, fost șef al Poliției Rutiere Timiș, în prezent colaborator loial al lui BOLBOS FLORIN-MIRCEA.
Protectori de serviciu
Procurorii DIICOT spun că gruparea infracțională, cristalizată în jurul sirianului, și-a arătat eficiența si modul de lucru, chiar și cu ocazia altor două controale la GOLD FOR GOLD SRL. Unul în perioada 12-13 decembrie 2024 și altul în intervalul 7-8 aprilie 2025. Cert e că, așa cum rezultă din probe, la nivelul anului 2024, au existat două sesizări împotriva sirianului GHAZAL HAMWI WADAH. Prima a venit de pe adresa de e-mail antoialexO@gmail.com și a fost înregistrată, la data de 4 iulie 2024, la sediul Serviciului Judetean Anticorupție Timiș (SJA Timiș), cu numărul P/3835039. Iată conținutul plângerii:
Domnul WADAH GHAZAL HAMWI, patron al magazinului GOLD FOR GOLD, a plătit suma de 2000 euro cu titlu de mită către domnul polițist comisar-șef de poliție TILCĂ VIOREL, șeful de la secția 1, pentru deplasarea la aeroportul din Timișoara, în data de 1 iunie 2024, în coloană oficială, formată din două mașini de poliție, cu girofarul pornit, pentru a asigura vizita neoficială a domnului Ambasador al Siria și au lăsat mașinile civile, care aparțineau bodygarzilor domnului WADAH GHAZAL HAMWI, să oprească traficul și au pus în pericol circulația. Domnul TILCĂ VIOREL a primit și niște aur cu titlu de mită și alte bunuri materiale.
Potrivit atributiilor de serviciu stabilite prin regulamente interne, spune DIICOT, comisar-șef de poliție IANĂȘ MIHAIELA-MARIOARA (fostă Scornea), în calitate de sef al structurii specializate a MAI cu atribuții în prevenirea, descoperirea și combaterea faptelor de corupție în rândul personalului MAI, a fost cea care ar fi trebuit să repartizeze si să supervizeze modul de soluționare a petiției, dar, după minime eforturi, s-a mulțumit să o claseze, pe motiv că ar fi fost… anonimă. În fapt, procurorii antimafia au demonstrat ca șefa anticorupție din IPJ Timiș avea o relație extrem de apropiată cu sirianul, de pe vremea în care arabul a avut calitatea de colaborator (mituitor), într-un dosar penal, documentat în anul 2019, de către SJA Timis.
Așa cum rezultă din anchetă, cei doi au rămas în relații apropiate, chiar intime, GHAZAL HAMWI WADAH oferindu-i polițistei, în mod constant, flori și cadouri scumpe, precum bijuterii și parfumuri. Totodată, s-a stabilit că racolarea comisarului-șef IANĂȘ MIHAIELA-MARIOARA a fost realizată de sirian, în cursul lunii iulie 2022, când șefa SJA Timiș și-a sărbătorit ziua de naștere în clubul Epic Society din Timișoara și a acceptat ca cetățeanul sirian, să îi achite integral nota de plată, rezultată în urma evenimentului aniversar:
Apropierea dintre cei doi a fost evidențiată și la înmormântarea tatălui ofițerului de poliție, în cursul lunii februarie 2024, când GHAZAL HAMWI WADAH a oferit o coroană funerară extravagantã. De asemenea, relația dintre cei doi se menține și în prezent, comisarul-șef IANĂȘ MIHAIELA-MARIOARA find observată în data de 9 aprilie 2025, la punctul de lucru al societății deținute de cetățeanul arab, situat în Centrul Comercial Galeria 1 din Timișoara.
Sifoane cu epoleți
Şi cea de-a doua sesizare, care viza activitățile ilicite cu metale prețioase și neștanțate ale șefului Ligii Arabilor Sirieni din Timișoara, a fost înregistrată, la nivelul Serviciului de Investigare a Criminalității Economice (SICE) din cadrul I.P.J. Timis, cu numărul 41/301/P/2024. Asta e și explicația controlului din intervalul 12-13 decembrie 2024, la care au participat, atât polițiști de la Economic, cât și inspectori ai ANAF-DRAF 5 Deva. Din păcate, deși controlul a fost corect inițiat, acesta nu și-a atins eficacitatea întrucât, anterior efectuării controlului, GHAZAL HAMWI WADAH a fost avertizat, despre iminenta descindere, de către CAZMIR CONSTANTIN-PETRICĂ (fost angajat al IPJ Timis- SICE).
Adevărul e că, așa cum rezultă din ancheta celor de la DIICOT, rezervistul a primit informația de la actualul șef al Biroului de investigatii complexe din cadrul SICE, respectiv STĂNCIULESCU COSMIN-MARIAN, cu care se află în relații extrem de apropiate. Partea și mai mișto e că, pe o altă filieră, sirianul a primit aceeași informație, cum că urmează să fie călcat de controale mixte IPJ-ANAF. De data asta, GHAZAL HAMWI WADAH a fost înștiințat de NIȚĂ GHEORGHE (fost angajat al IPJ Timis-SICE), care a captat informația secretă de la BORUGĂ MIHAELA-GEORGETA, ofițer de caz, care ar fi trebuit să documenteze activitatea evazionistă a sirianului.
Iată mici mostre de discuții din conversațiile purtate, în data de 27 noiembrie 2024 – ora 11:52 și pe 4 decembrie 2024 – ora 12:08, în mediu ambiental, între GHAZAL HAMWI WADAH și NIȚĂ GHEORGHE, în incinta Centrului Comercial Galeria 1, Timisoara, Stand P2:
NG: Mai știi ceva de lucrurile alea? Nu mai știi nimic de controale?
GHW: Care?
NG: Ale tale..
GHW: Nu.
NG: Nu mai știi nimic, nu?
GHW: Nu mai spune nimeni nimic. Ele dacă au controlat sau nu au controlat, dacă ai controale îti pune în minus sau așa…asta nu-i…, în pu..mea…
GHW: … fără 10.000 de euro sau 8.000 euro, nici nu se complică aia
NG: … da stai linistit…Mihaela? Îi fată faină!…dacă-i cu SRI, SRI e prietenul nostru…asta e sigur, aia nu-i problema!
GHW: Atunci n – am ce să zic!
NG: Nu.
Si, colac peste pupăză, în același cadru conspirativ, GHAZAL HAMWI WADAH i-a povestit lui NIȚĂ GHEORGHE și despre succesul pe care l-a avut cu vizita ambasadorului Siriei de la București, când diplomatul a venit la Timișoara. Mai exact despre grandoarea evenimentului, cum l-a ajutat TILCĂ VIOREL de la Secția 1 Poliție, care a fost în fața coloanei cu mașina de serviciu și girofar. După care, ca să fie și mai convingător, i-a arătat fostului polițist o serie de filmări și fotografii de pe telefonul mobil. Ceea ce nu face decât să reconfirme, încă odată dacă mai era nevoie, că prima sesizare, referitoare la șeful Ligii Arabilor Sirieni Timișoara, care a aterizat pe masa șefei SIJ Timiș, IANĂȘ MIHAIELA-MARIOARA (fostă Scornea) a fost extrem de bine ancorată în realitatea corupției din sânul IPJ Timiș.
Ieri, dosarul penal al celor de la DIICOT (nr. 78/75/P/2024) a ajuns în fața judecătorilor, cu propuneri de arestare preventivă pentru un număr de șapte inculpați: Ghazal Hamwi Wadah, Ianăș Mihaiela (SIJ Timiș), Stănciulescu Cosmin (SICE), Borugă Mihaela (SICE), Conia Sorin, Iancovici George și Leș Adriana. La final, nimeni nu a fost reținut, singurele 3 persoane care au primit măsura controlului judiciar, pe o perioadă de 60 de zile, fiind regele aurului din Banat – Ghazal Hamwi Wadah și doi dintre angajații săi, Leș Adriana și Conia Sorin.
Vom reveni.












Pingback: Rețeaua care a trădat statul! Legea, vândută la gramul de aur – insidertm.ro
Pingback: Anatomia rețelei din anticamera chestorului de poliție Alin Petecel – insidertm.ro
Pingback: Caracatița din IPJ Timiș! Polițiștii care au vândut informații secrete unui afacerist sirian
Pingback: Autostrada deșeurilor clandestine - insidertm.ro